- IB
- Question Type 1: Drawing exponential functions and indicating their asymptotes
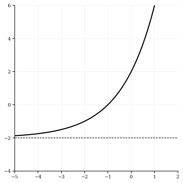
Sketch the graph of and indicate its horizontal asymptote.
[3]Type: Long Answer | Level: - | Paper: -
Sketch the graph of and indicate its horizontal asymptote.

Sketch the graph of and indicate its horizontal asymptote.
[4]Sketch the graph of and indicate its horizontal asymptote.
[4]Sketch the graph of and state its horizontal asymptote.
[3]Sketch the graph of and state its horizontal asymptote.
[4]Sketch the graph of and state its horizontal asymptote.
[3]Sketch the graph of and state its horizontal asymptote.
[4]Sketch the graph of and indicate its horizontal asymptote.
[3]Sketch the graph of and state its horizontal asymptote.
[4]Sketch the graph of and indicate its horizontal asymptote.
[3]Sketch the graph of and indicate its horizontal asymptote.
[4]